
Tasarım Tescil Süreçleri
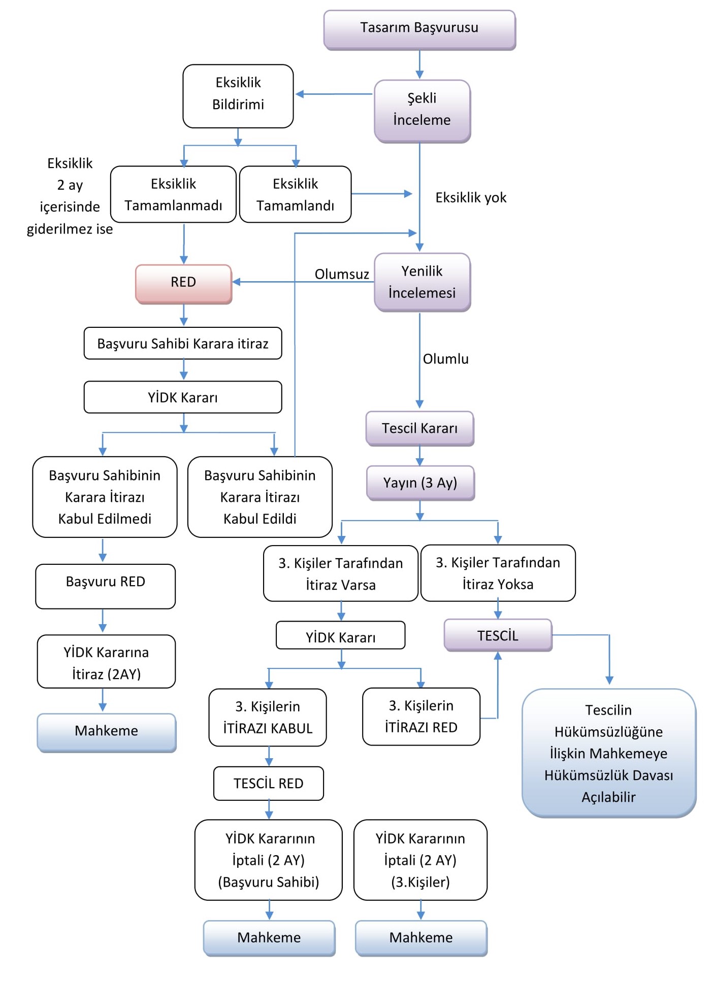
Başvuru sahipleri öncelikle tescilini almak istedikleri ürüne ait yenilik ve ayırt edici niteliği net olarak gösteren resimleri ortaya koymalıdır. Bu resimler, ürünün farklılık taşıyan ve tescile konu olan bölümlerini net olarak anlatabilmelidir. Bazı durumlarda ek resimlerle de yenilik taşıyan bölümler koruma altına alınabilir.
TPK yapılan başvuruyu öncelikle şekilsel olarak inceler. Bu inceleme yaklaşık 1 ay sürer. Sonrasında TPK başvuruyu Endüstriyel Tasarım Bülteni adı verilen yayında kamuoyunun bilgisine açar. Tasarımlar bu bültende 3 ay boyunca 3. şahısların itirazlarına açıktır. Herhangi bir itiraz gelmemesi durumunda TPK tasarımın belgeye bağlanıp tesciline karar verir. Toplamda bu süreç yaklaşık 5-6 ay sürer.
Tasarım tescilleri her 5 yılda bir, TPK’na yenileme harcı ödenmek suretiyle yenilenmelidir.
